音量の下がった銀線XLRケーブルですが、重い腰を上げて検証する事にしました。
まず、ケーブル自体は何をやってもピンアサインは間違っていない自信があり、
さらには、機材接続時にコネクタを回転させることによってXLRコネクタピンからハンダが外れる問題も解決しました↓
今までの経緯ですが、銀線XLRケーブル完成直後に接続した際、電源を入れて音を出す前からハムノイズっぽいモノが聞こえたので、アンプを壊す危険を感じ↓(この写真の時、ハムノイズが出ています)
音を出す前に接続を外して古い方のアンプに繋ぎ変えています↓
確かに、P-1000、7000系は電源投入直後にハムノイズを発生させる問題が、とあるシリアルナンバーで指摘されていますが(←リコール案内が無いので、ユーザーからの指摘がなければ改修はしないらしい?)、今まで何ら問題なかったのに、ケーブル交換直後に不具合が出れば、まずそのケーブルが怪しいでしょう。
で、その後、その古いアンプの改造を施し、銀線XLRケーブルでしばらく聞いていました。
古いアンプ側の電源投入画像を一度も出していないですが、それは、古い故にメーターランプが片方切れていて見栄えが悪いからです。
なので、この際ムギ球を撤去し、電球色LED仕様に変更します↓
メーター回路には、トランスから分圧されたAC24Vが来ている(←サービスマニュアルで確認)ので、CRDでLEDの規定電流以下まで下げ、逆方向電圧が掛かるとLEDが壊れるので、LEDの並列逆向きに1A程度のFRDを入れます(画像にFRDは写っていません)。
以前はメーター基板を生基板から現像して作り直しましたが↓
今はやらなきゃいけない事がたくさんあり、そんなに時間もズクもないので、純正のムギ球仕様基板にCRDとFRDを無理やり?追加します。まあ、これは近日実行予定作業ですが。
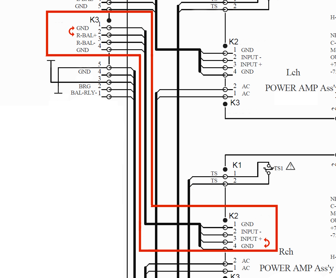
銀線XLRケーブルで音量が下がる現象ですが、とある某国から拝借したアキュフェーズのサービスマニュアルからして、入力基板からパワーブロックの入力ケーブルの極性間違いであることが判明しました↓
正しくはこうです(同型2台目のパワーアンプから撮影↓
サービスマニュアルから抜粋↓
※ブロック図には、入力電圧や部品番号が書き込まれているので、アキュから文句を言われないように消しています。
この状況では、ギターアンプでお馴染みのXLR→RCA変換ケーブルを使っているのと何ら変わらないので、音量が落ちて当たり前です。
一応、アキュのサービスにも聞いてみましたが、「製品出荷段階で極性間違いで出荷される可能性はあり得ない」との事で、オクなどの個人売買であれば、前ユーザーが弄った可能性しか考えられないとの事でした。
確かに、今回問題があったのは個人売買で購入した側のパワーアンプです。
サービスに入る修理依頼品の中に、アキュでもケーブルが弄られているモノが入ってくるケースもあるとの事でした。
その場合、依頼人に了承を得てケーブルを元に戻す事もあるそうです。
全員が全員という訳ではないのでしょうが、今回のアキュのサービスマンが言ってましたが、「ケーブルごときで音質が変わるとは考え難い」という見解だそうです。
ケーブルを売っているオーディオメーカーがそれを言っちゃダメじゃないかと思うのですが?
最後にブツブツ音問題ですが、アキュの中級機ではパワーブロック初段のICにNJM4580DDが使われていますが、IC入力両電源が規定電圧のギリギリ高めに設定されており、新型MUSESでは規定電圧外になる可能性があります(アキュの5532DD搭載機では全MUSESが無理っぽい)。
一応、廃版のMUSES03は、4580代替では規定電圧内になりそうで、実際使ってみても問題はありません。変換基板は必要ですが。
本来、OPアンプICを変える時はオシロで確認が必要で、抵抗値を変えるとかフィルムをパラるとか追加が必要ですが、アキュのヒートシンク剥き出し機材では電源投入しながらオシロ確認はTrのアイドリング電流の確認しか基本は出来ません(トランス、及びヒートシンクとの隙間がなさ過ぎてプローブが入らない)。
モデルによっては、裏設定でC級ドライブが出来てヒートシンク無しで基板剥き出し単体動作チェックが出来るモノもありますがね。
以上から、以前の投稿は間違いであることが判明したので消去します(コメントまで読んでくれれば消さなくても良いのですが)。










コメント ※編集/削除は管理者のみ
原因がわかってよかったですね。 まさかアンプ側に問題があったとは。
しかし銅線XLRケーブルでは音量が小さくなる問題が無かったのではありませんでしたっけ? 私の読み間違いかな?
アンプ内部、前段基盤と出力段基盤の間の配線が間違っていたのならどんなインターコネクトケーブルでも同じ問題が起こると思うけど。
Multi_Hobbyistさん、その節はお世話になりました。
その件ですが、アンプを壊す危険性から、ケーブルごと違うアンプに変えているという意味です。
古いアンプ側で駆動している画像を一切出していないので、そう思われても仕方ないでしょうが。
銅線XLRは極性の問題ないメインアンプでドライブ、銀線XLRは極性間違いの古いアンプです。
銀線はメインアンプ接続直後にハムノイズが出たので、音を出す前に即外しました。
しかし、バブル期の廉価中級機ならまだしも、まさかアキュフェーズが弄られている?とは考えもしませんでした。
友人宅で音量が下がったのも、改造したアンプを持参して鳴らしたからです。
75ΩRCA端子の件ですが、SACDプレーヤーのメーカーに聞いたところ、端子交換後には同じ基板に見えても、IV変換の後のバッファアンプ部分の抵抗値を変えたり省略したりしていたそうです。
そうすると増幅度が変わりますね。